Projektstyrings software
Projektstyringssoftware lavet til jeres arbejdsgange
Hvad er projektstyringssoftware?
Projektstyringssoftware er et digitalt værktøj, der hjælper virksomheder med at planlægge, koordinere og følge op på projekter fra start til slut. Ligegyldigt om projekterne er store eller små
Et digitalt projektstyringsværktøj kan bl.a. håndtere:
- Projektplanlægning og milepæle
- Kvalitetssikring
- Oplysning til kunder og samarbejdspartnere
- Opgavestyring med ansvarlige personer
- Stadestyring
- Tidsregistrering pr. projekt eller opgave
- Ressourceplanlægning
- Fildeling og dokumentstyring
- Rapportering og statusopdateringer
Hos Cadana vælger I selv funktionerne. Vi kan lave en enkel online løsning eller kombinere projektstyring med andre systemer som tidsregistrering, Kvalitetssikring, økonomi og/eller lagerstyring.
Fordele ved Cadana projektstyring software
Sådan virker vores projektstyrings software fra Cadana
Hos Cadana tror vi på, at alle virksomheder er unikke. Derfor laver vi kun skræddersyede løsninger bygget oven på vores stærke kerne. Det holder prisen lav og kvaliteten i top. I får altså en projektstyringsløsning, der passer konkret til jeres hverdag.
(I kan se eksempler i cases nedenfor.)
Vi har stor erfaring med online projektstyring – lige fra mindre VVS-virksomheder til store fjernvarmeselskaber. Projekt- og opgavestyring handler ofte om processen, som vi opbygger via stadier, så I får et komplet flow på hver eneste del af projektet. Hertil laver vi oversigter, så I får fuld kontrol, og så alt det rigtige bliver registreret på hvert stadie.
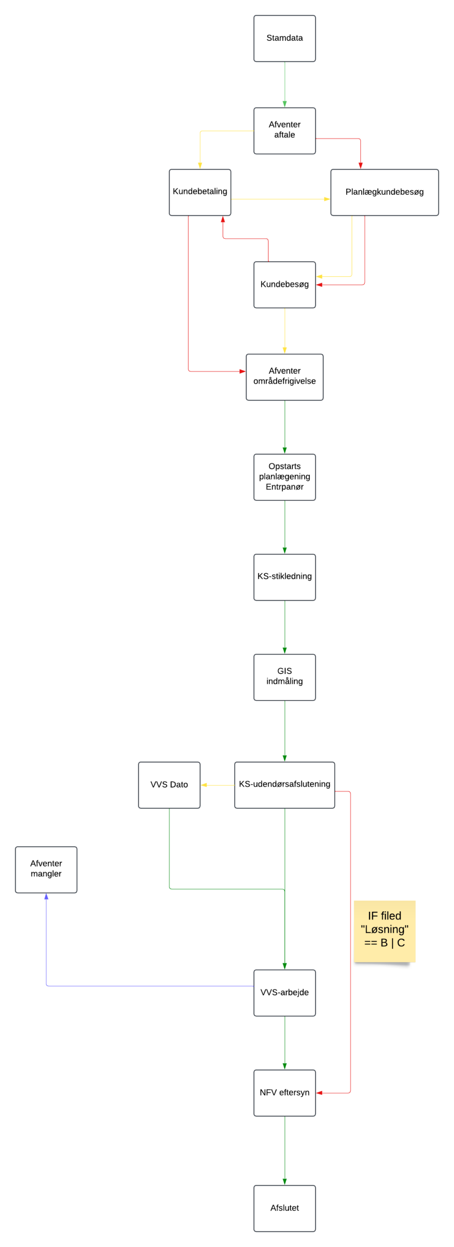
Et flow kunne for eksempel se ud som her hos Næstved Fjernvarme.

Vi bygger altså det flow, der passer til jeres arbejdsgange, så vi sikrer, at alle jeres projekter kører som tiltænkt. Hvad I ønsker at udfylde på hvert trin, er også op til jer. Det kan være alt fra timer og materialer til komplet dokumentation. Det hele er op til jer. Flows kan præsenteres i et gitteroverblik, som det ses her hos boghandlervirksomheden Books First.

Et flowoverblik sikrer altså, at I ikke glemmer nogle sager, og at I hele tiden kan følge med i, hvor langt I er på de enkelte delprojekter. Med Cadana som jeres projektstyringsværktøj betaler I heller ikke en pris pr. bruger, så jeres underleverandører kan også være med i appen. I kan altså samle det hele i Cadana.
Book et møde, og hør mere om jeres nye projektstyringssoftware.
Se eksempler på, hvordan andre virksomheder bruger Cadanes projektstyrings software til at optimere deres projekt flow.
Ofte stillede spørgsmål om Projektstyrings software
Hvad koster projektstyring software?
Prisen afhænger af funktionerne, men hos Cadana laver vi altid et tilbud. I betaler en engangspris og et fast årligt gebyr – uden pris pr. bruger.